2719914
武汉市蔡甸区城市管理执法局(汇总)2026年部门预算公开
20
2026-01-23
52505
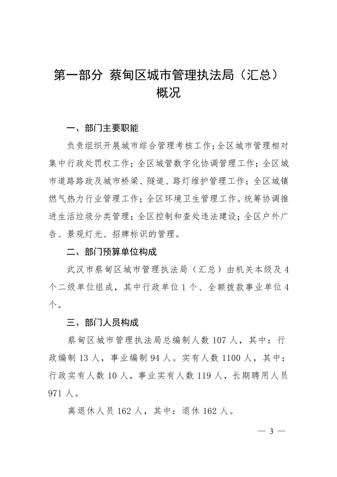
区城市管理执法局
登录
|
注册
湖北省武汉市蔡甸区
首页
政府信息公开
互动交流
办事服务
专题专栏
数据开放
知音蔡甸
首页
政府信息公开
互动交流
办事服务
专题专栏
数据开放
知音蔡甸
搜 索
智能助手
登录/
注册
政务新媒体
无障碍
长者专区
繁体
当前位置:
首页
>
政府信息公开
>
法定主动公开内容
>
财政信息
>
部门预决算
>
政府部门
>
区城市管理执法局
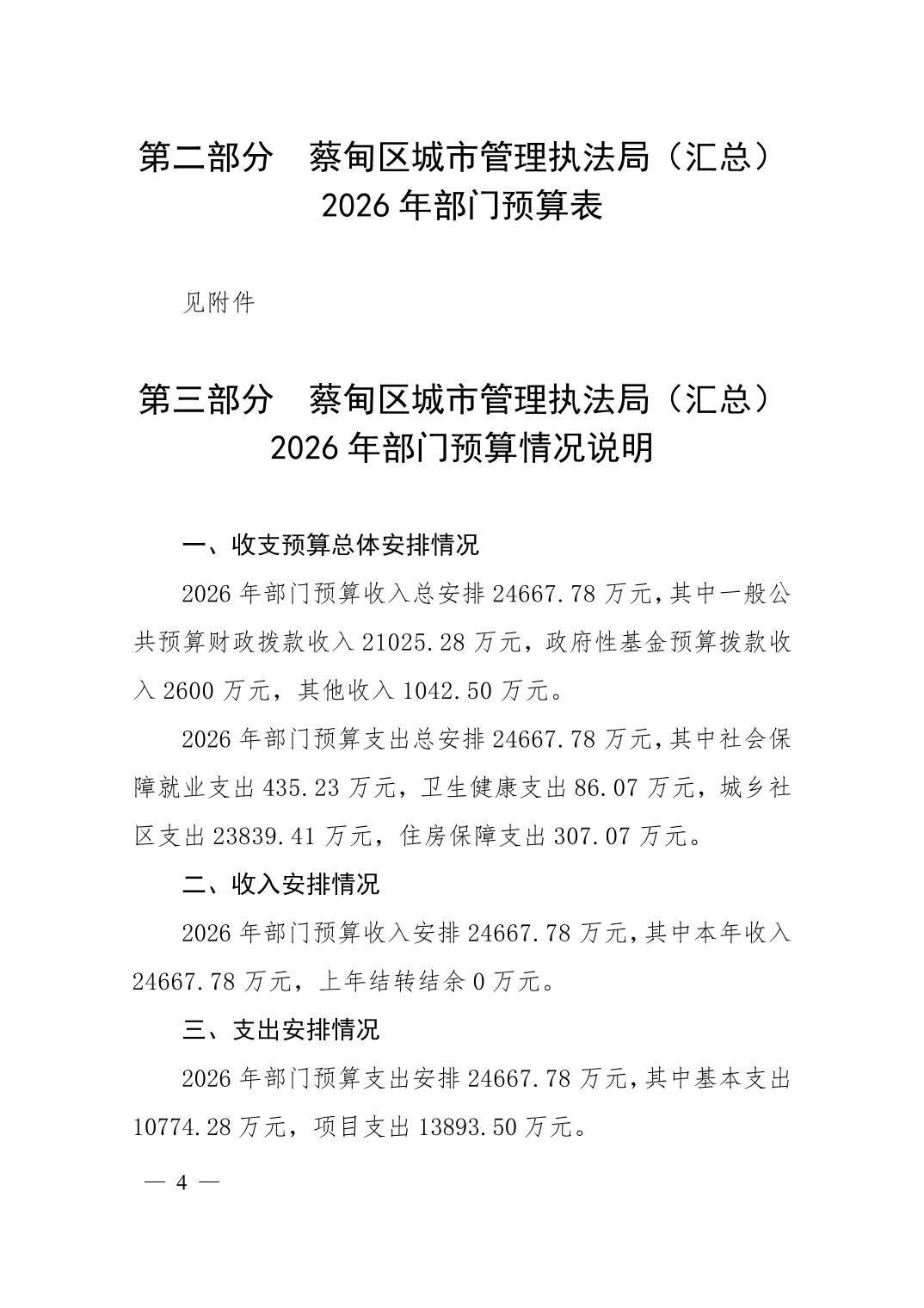
武汉市蔡甸区城市管理执法局(汇总)2026年部门预算公开
2026-01-23 15:00
|
武汉市蔡甸区城市管理执法局
索 引 号
MB1534522/2026-02540
发布日期
2026-01-23
发布机构
武汉市蔡甸区城市管理执法局
文 号
无
分 类
其他
有 效 性
有效
扫一扫在手机上查看当前页面
附件:
绩效目标表.zip
关联链接
已阅 0
打印
关闭
关联链接
×
您访问的链接即将离开“
”门户网站 是否继续?