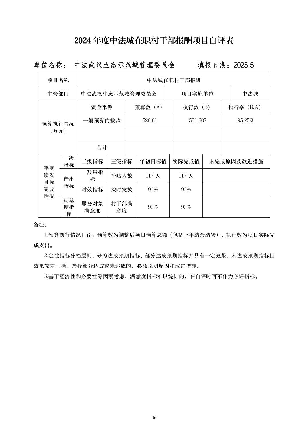
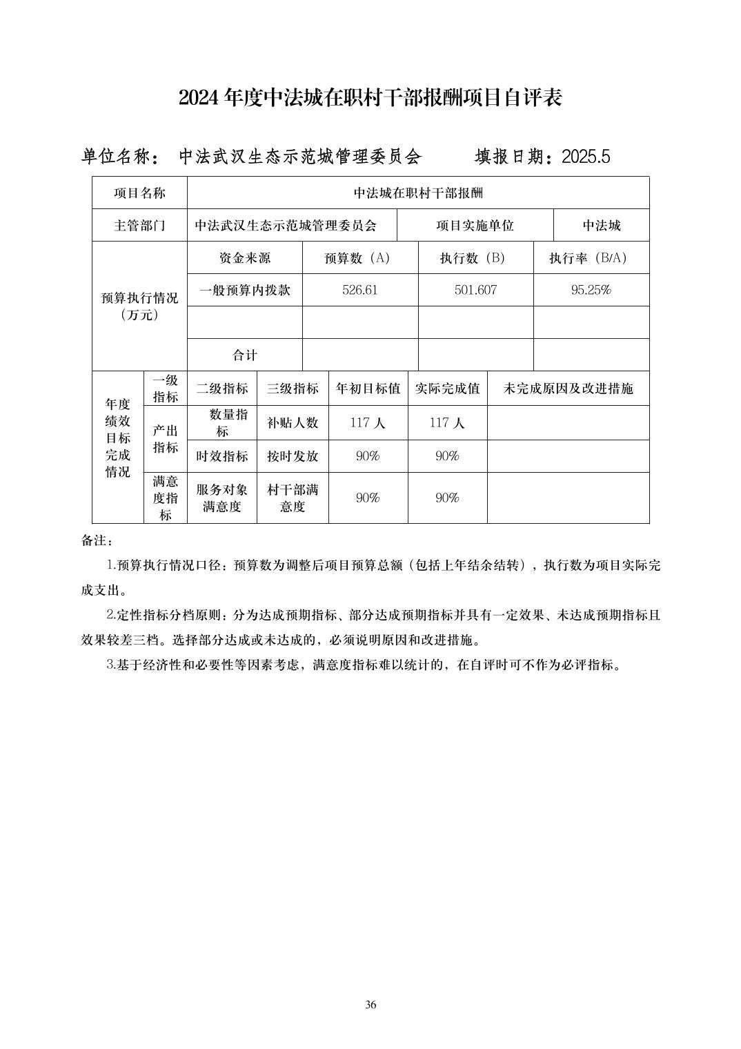
2024年度中法武汉生态示范城管理委员会本级部门决算公开
| 索 引 号 | MB1534522/2025-28418 | 发布日期 | 2025-11-10 |
|---|---|---|---|
| 发布机构 | 中法武汉生态示范城管理委员会 | 文 号 | 2024年度中法武汉生态示范城管理委员会本级部门决算公开 |
| 分 类 | 国民经济管理、国有资产监管;财政、金融、审计;综合政务 | 有 效 性 | 有效 |
关联链接
已阅 0
打印
关闭
| 索 引 号 | MB1534522/2025-28418 | 发布日期 | 2025-11-10 |
|---|---|---|---|
| 发布机构 | 中法武汉生态示范城管理委员会 | 文 号 | 2024年度中法武汉生态示范城管理委员会本级部门决算公开 |
| 分 类 | 国民经济管理、国有资产监管;财政、金融、审计;综合政务 | 有 效 性 | 有效 |