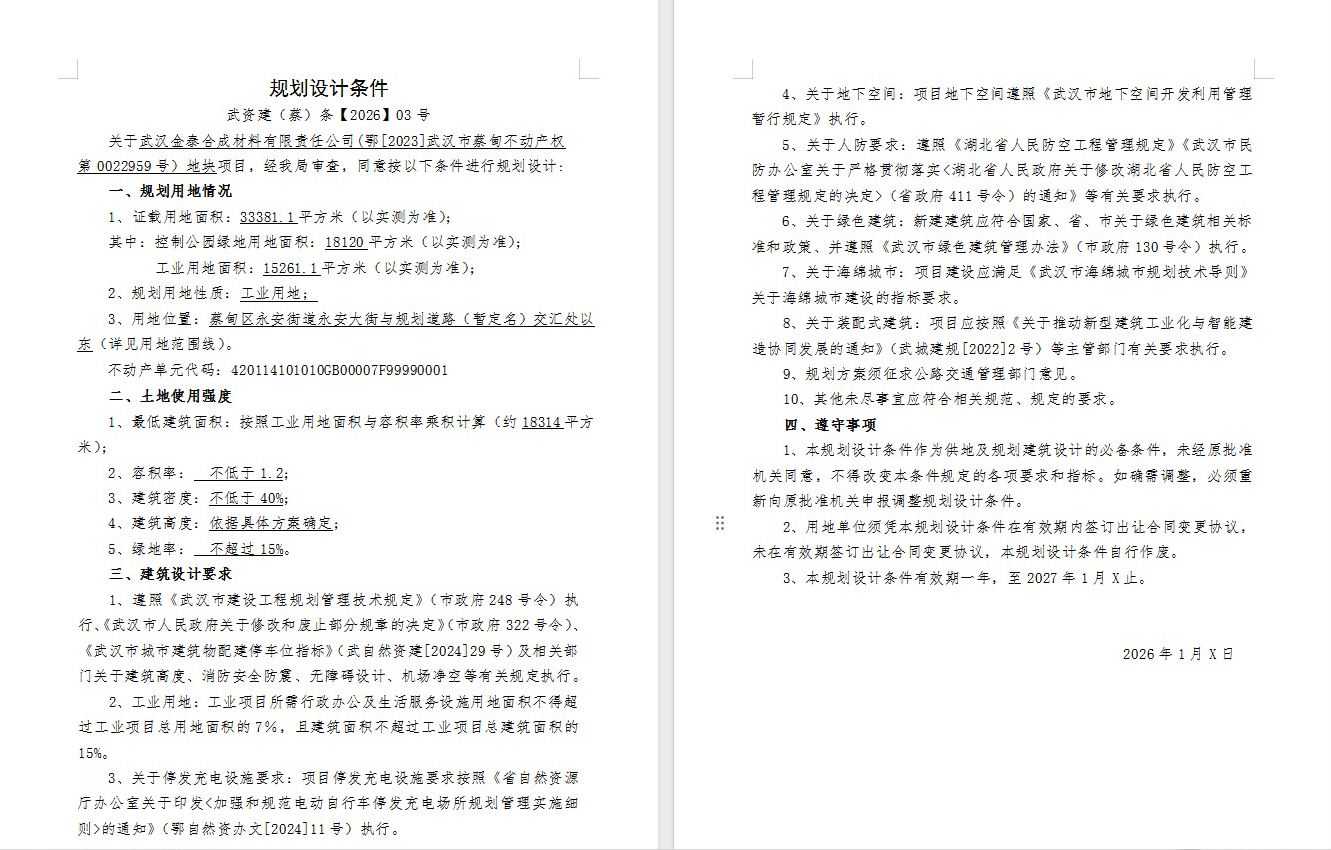
武汉金泰合成材料有限责任公司宗地(鄂[2023]武汉市蔡甸不动产权第0022959号)规划设计条件批前公示
| 索 引 号 | MB1534522/2026-00934 | 发布日期 | 2026-01-14 |
|---|---|---|---|
| 发布机构 | 蔡甸区自然资源和城乡建设局 | 文 号 | 无 |
| 分 类 | 城市规划 | 有 效 性 | 有效 |
武汉金泰合成材料有限责任公司宗地(鄂[2023]武汉市蔡甸不动产权第0022959号)规划设计条件批前公示
经武汉市蔡甸区自然资源和城乡建设局审核,拟核发武汉金泰合成材料有限责任公司宗地(鄂[2023]武汉市蔡甸不动产权第0022959号)规划设计条件,现将拟核发的规划设计条件进行公示。
公示内容如下:
公示日期:2026年1月14 日-2026年1月23 日
公示反映方式:在公示期间,有关单位或个人对该项目审批有任何意见或建议的,可通过以下方式向蔡甸区自然资源和城乡建设局反映。
1.联系电话:027-69813361 陈宏凯
2.邮 箱:13975105@qq.com
3.传 真:027-69813380 (请注明“规划公示”字样)
4.信件寄往“蔡甸区自然资源和城乡建设局国土空间规划” (请注明“规划公示”字样),邮编:430100
蔡甸区自然资源和城乡建设局
2026年1月14日


附件:
关联链接
已阅 0
打印
关闭

政务新媒体
鄂公网安备 42011402000189号