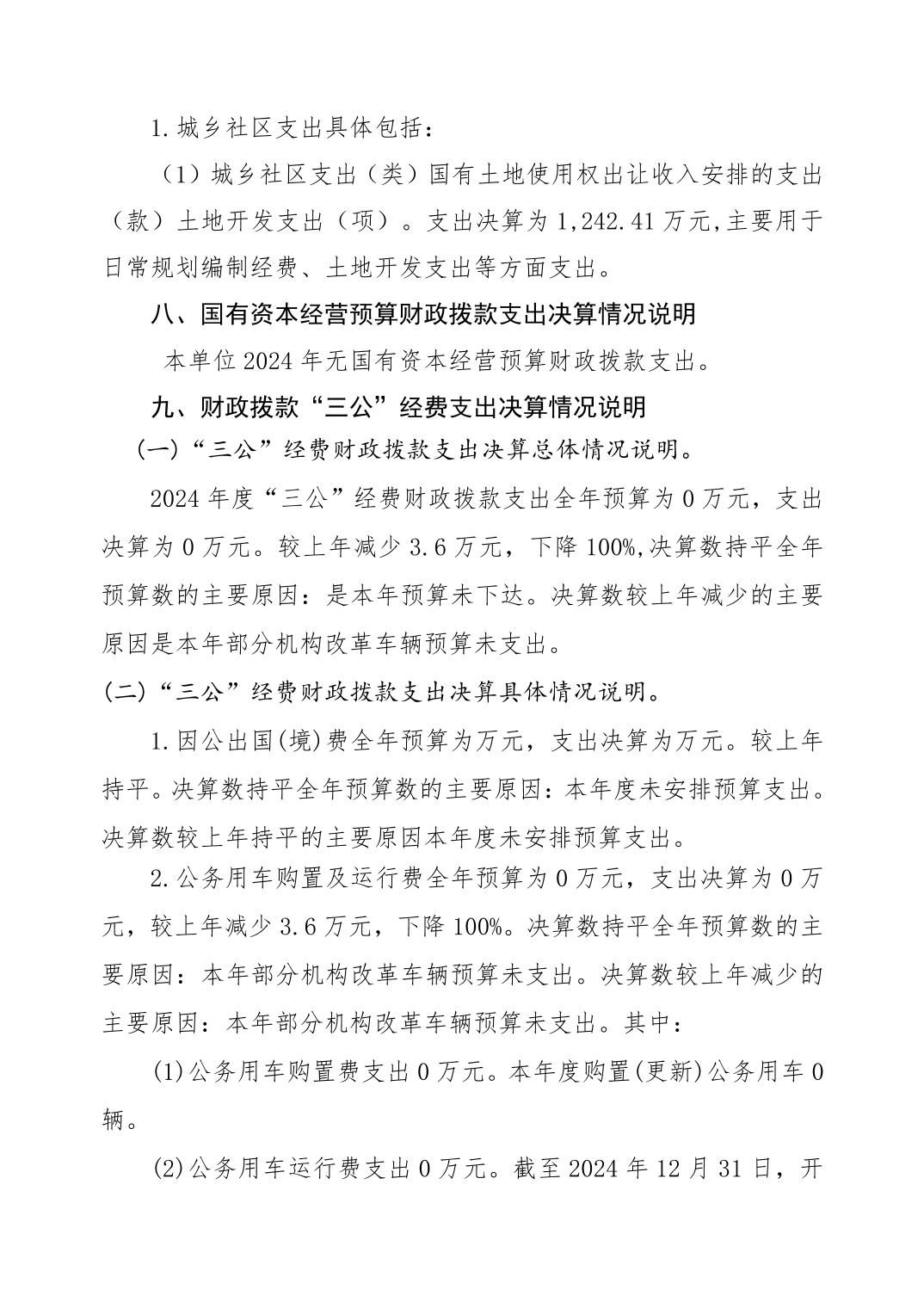
2674745
武汉市蔡甸区自然资源和城乡建设局本级2024年部门决算
20
2025-11-10
21922
财政预决算
登录
|
注册
湖北省武汉市蔡甸区
首页
政府信息公开
互动交流
办事服务
专题专栏
数据开放
知音蔡甸
首页
政府信息公开
互动交流
办事服务
专题专栏
数据开放
知音蔡甸
搜 索
智能助手
登录/
注册
政务新媒体
无障碍
长者专区
繁体
当前位置:
首页
>
区各单位信息公开
>
区级部门
>
区自然资源和城乡建设局
>
财政资金
>
财政预决算
武汉市蔡甸区自然资源和城乡建设局本级2024年部门决算
2025-11-10 15:10
|
蔡甸区自然资源和城乡建设局
索 引 号
MB1534522/2025-28310
发布日期
2025-11-10
发布机构
蔡甸区自然资源和城乡建设局
文 号
蔡自然资建[2025]148号
分 类
政务公开
有 效 性
有效
扫一扫在手机上查看当前页面
附件:
关联链接
已阅 0
打印
关闭
关联链接
×
您访问的链接即将离开“
”门户网站 是否继续?