2743813
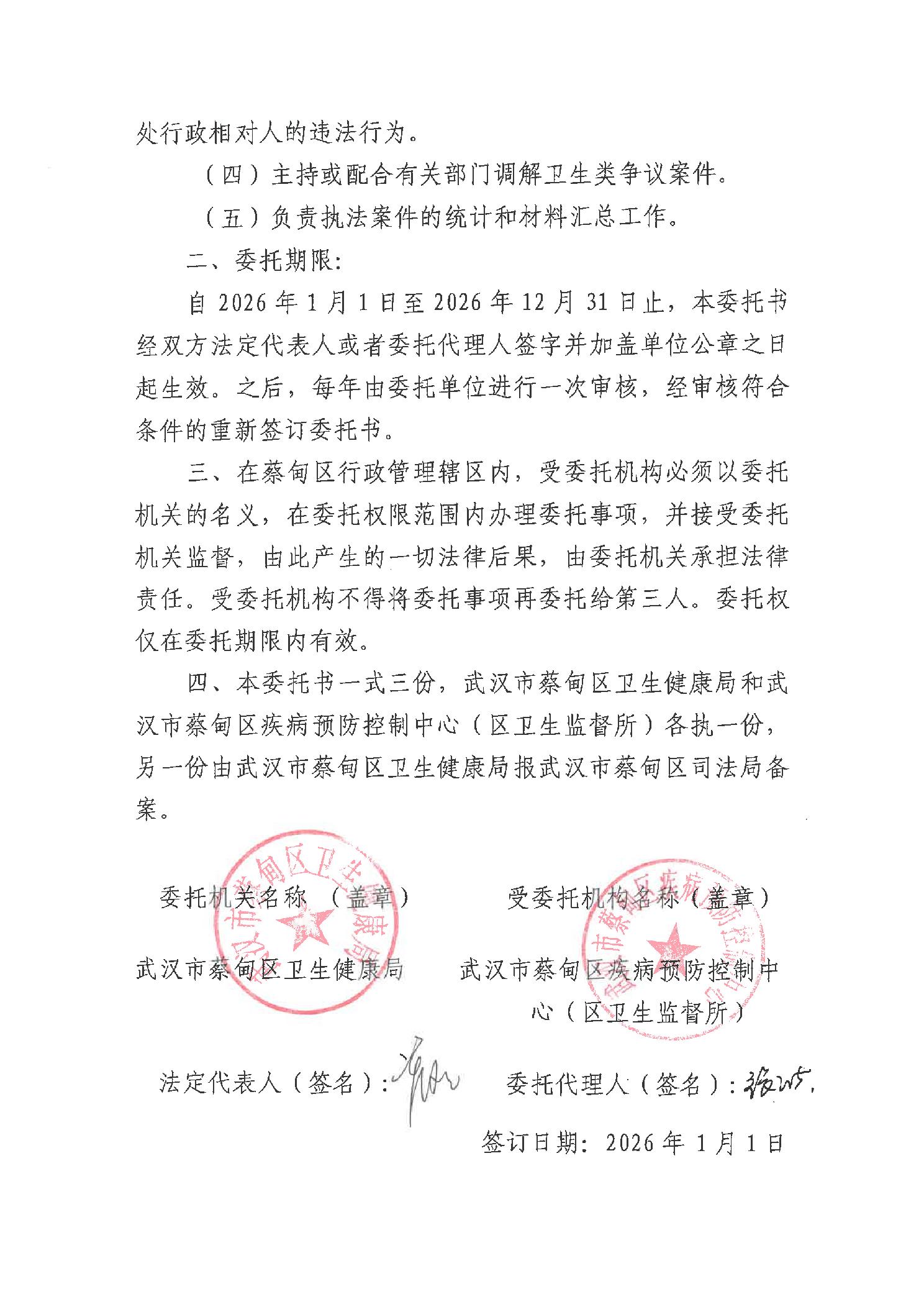
2026年武汉市蔡甸区卫生健康局行政执法授权委托书
20
2026-01-01
28720
医疗
登录
|
注册
湖北省武汉市蔡甸区
首页
政府信息公开
互动交流
办事服务
专题专栏
数据开放
知音蔡甸
首页
政府信息公开
互动交流
办事服务
专题专栏
数据开放
知音蔡甸
搜 索
智能助手
登录/
注册
政务新媒体
无障碍
长者专区
繁体
当前位置:
首页
>
区各单位信息公开
>
区级部门
>
区卫生健康局
>
重点领域
>
医疗
2026年武汉市蔡甸区卫生健康局行政执法授权委托书
2026-01-01 16:40
|
蔡甸区卫生健康局
索 引 号
MB1534522/2026-06495
发布日期
2026-01-01
发布机构
蔡甸区卫生健康局
文 号
无
分 类
卫生
有 效 性
有效
扫一扫在手机上查看当前页面
附件:
关联链接
已阅 0
打印
关闭
关联链接
×
您访问的链接即将离开“
”门户网站 是否继续?